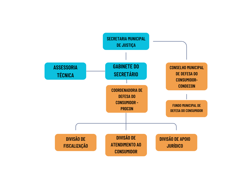
Secretaria Municipal de Justiça
Organograma e Estrutura Administrativa
QUEM É QUEM
Secretário Municipal de Justiça
André Guilherme Lemos Jorge
Chefe de Gabinete
Alexandre Dias Maciel
Procurador do Município
Adriano Nonato Rosetti
Assistente Administrativo de Gestão
Miriam Rose Evans
Chefe de Assessoria II
Felipe Hideki Takara
Assessora técnica
Natalia Rubinelli
Assessora do Gabinete
Caio Tulio de Souza Prado Gomes e Kurosaka
Assessora técnica
Cintia Cristina Conti Seraphim
Assessor técnico
Claudio Vieira da Silva
Assessor do Gabinete
Jorge Martins Kolenyak Júnior
Assessor do Gabinete
Luccas Hernandes Forte
Assessora do Gabinete
Bruna Aparecida Erba Coelho
Assessor técnico
Octavio Sergio Di Grazia Carneiro de Castro
Assessor do Gabinete
Ronald Rafael Guilherme Pereira
Assessora do Gabinete
Carolina Mello de Almeida
Assessora do Gabinete
Felipe Alves Leal
Assessora do Gabinete
Thais Hatsumi Hiratzuka
Assessora do Gabinete
Daniela Pereira Lima
Estágiaria
Raphaela Marques Ribeiro de Oliveira
COORDENADORIA DE DEFESA DO CONSUMIDOR - PROCON
Coordenadora
Cristiane Pereira
Diretor da Divisão de Apoio Jurídico
Renan Alexandre Teles
Diretora da Divisão de Atendimento ao Consumidor
Thaís Lima Vieira
Diretora da Divisão de Fiscalização
Pedro Toron
